Skip to main content

Il processo: creazione e pubblicazione su Amazon

thumb tutti connettori generazione offerte

Download feed

Predisporre un connettore di download feed per ottenere i file di risposta Amazon relativi alle operazioni di pubblicazione descritte a seguire.

Configurazione di generazione prodotti/offerte

Per generare le offerte internamente a bindCommerce sono disponibili due diverse tipologie di configurazione:

  • Semplice: configurazione adatta alla generazione di offerte già NOTE ad Amazon, per cui sarà necessario inviare al marketplace soltanto i dati di base del prodotto (codice a barre e tipo di codice a barre, condizione del bene);
  • Articolata: la configurazione articolata considera tutti i dati relativi al prodotto, tra i quali immagini, descrizione, categoria, attributi obbligatori e attributi facoltativi. Questa configurazione è adatta alla pubblicazione di prodotti NON NOTI al marketplace, per cui dunque verrà creato un nuovo codice ASIN in fase di pubblicazione

Di seguito riportiamo i collegamenti alla apposite guide per la creazione delle configurazioni semplice e articolata:

Le offerte generate saranno disponibili su bindCommerce nella sezione:

Marketplace >> Amazon >> Elenco offerte

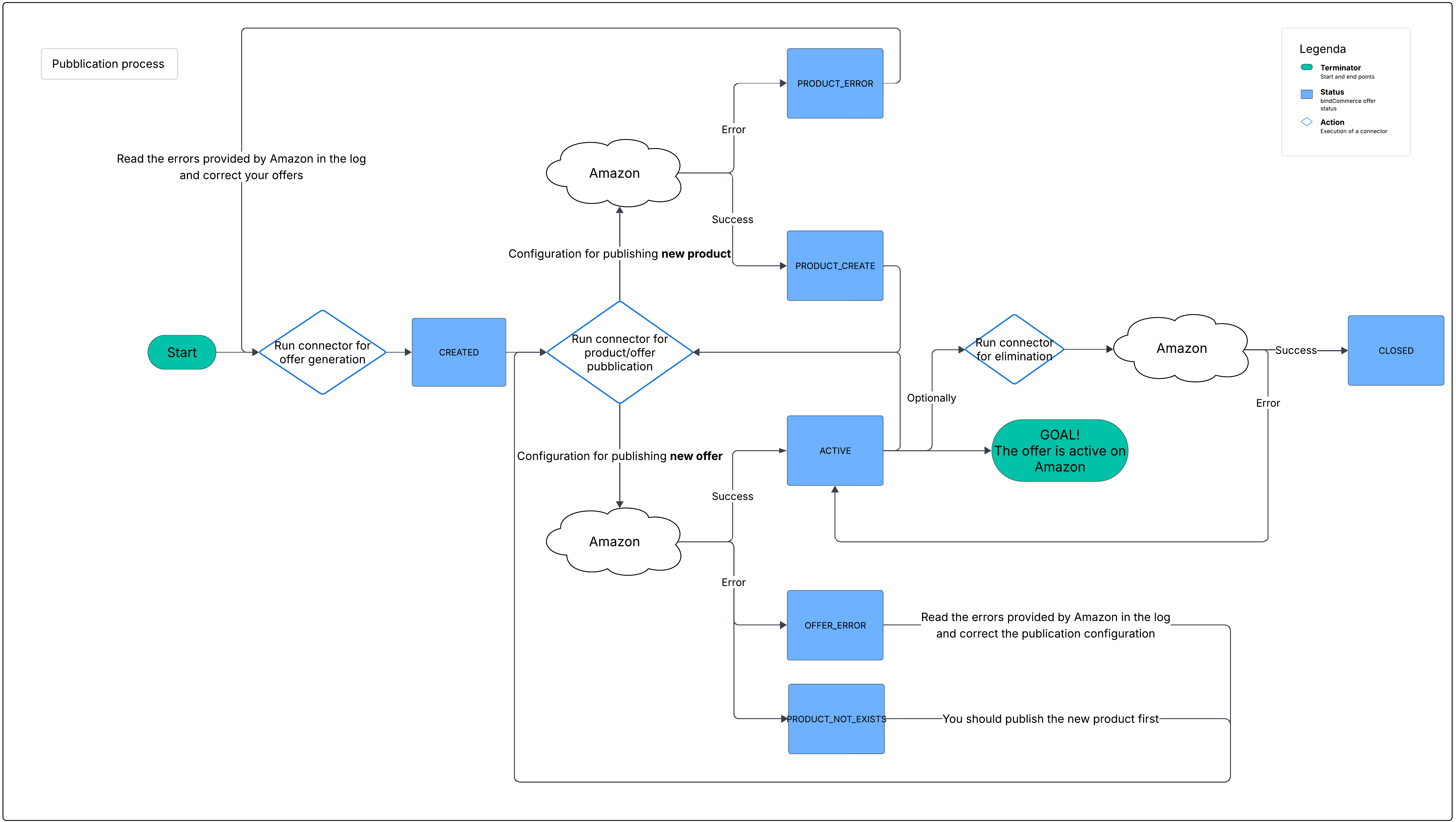
Stato delle offerte

L'invio delle offerte da bindCommerce ad Amazon, consente di pubblicare il prodotto, in caso questo non sia noto a Amazon, o di agganciare la propria offerta a un prodotto già presente nel catalogo Amazon.

La possibilità di inviare una offerta ad Amazon è dipendente dallo stato delle medesime offerte in bindCommerce. Lo stato delle offerte varia durante il processo che va dalla creazione alla pubblicazione, ed è consultabile nell'elenco offerte (disponibile al relativo menu), sia per poter rilevare in quale fase del processo si trovino, sia perchè lo stato delle offerte determina se siano eligibili alla pubblicazione (e in caso affermativo a quale tipo di pubblicazione).

Il seguente diagramma mostra i passaggi che portano alla pubblicazione, in relazione allo stato delle offerte (nei rettangoli blu):

Flowchart Amazon

Configurazione di pubblicazione prodotti/offerte Amazon

Dopo aver generato le offerte sarà possibile creare le apposite configurazioni per la pubblicazione verso Amazon.

Prima di poter inviare le offerte generate ad Amazon è necessario creare delle apposite configurazioni per specificare quali dati inviare e come inviarli, a seconda delle necessità.

Anche in questo caso sarà opportuno creare due diverse configurazioni, e i relativi connettori:

I connettori opportunamente configurati a seconda della necessità, una volta eseguiti, inviano il feed ad Amazon per l'elaborazione.

Amazon impiega del tempo ad elaborare il feed e a fornire il relativo file di risposta, è importante che ogni ciclo di pubblicazione sia preceduto da un connettore di download feed, per scaricare eventuali file di risposta, ai feed precedentemente inviati.

I logs di pubblicazione verso Amazon (feed inviati e relativi files di risposta) saranno disponibili dal menù:

Marketplace >> Amazon >> Report e Log Amazon >> Log risposte

 

Integrazione con Amazon America

thumb connettori generazione offerte america

Il servizio offerto da bindCommerce consente di estendere l'integrazione con Amazon anche a tutti i mercati Europei. Il servizio di integrazione Amazon Europa prevede che l'account Amazon Vendor sia abilitato per la vendita sui mercati europei, cioè Francia, Spagna, Germania, Italia e UK.

Per ogni mercato sarà necessario creare un apposito nodo, seguendo le istruzioni riportate nella guida tecnica dedicata. L'integrazione anche in questo caso prevede la pubblicazione e l'aggiornamento delle offerte di prodotti su ogni mercato Amazon Eurpa integrato, sia NOTI che NON NOTI. Inoltre il servizio prevede lo scarico ordini da tutti i mercati Amazon Europa integrati e l'aggiornamento degli stessi verso il marketplace.

Pubblicazione su Amazon America

Anche per Amazon America (amazon.com) bindCommerce mette a disposizione il servizio di integrazione con tutti i mercati previsti, cioè Canada, USA, Brasile e Messico. L'integrazione consente di effettuare pubblicazione e aggiornamento, sia di offerte di prodotti NOTI che ancora sconosciuti al marketplace. 

L'integrazione con Amazon America prevede che l'account Vendor sia attiva su questi mercati, dunque sarà necessario effettuare richiesta ad Amazon ed attendere la conferma di attivazione del mercato America per poter avviare l'integrazione con bindCommerce.

Per richiedere l'attivazione del servizio di integrazione bindCommerce con Amazon America, e conoscere i costi, contattaci.